Москва: +7 (495) 134-29-44
Санкт-Петербург: +7 (812) 213-07-12
Telegram

Каталог товаров

YG-3 POWERGRIP Консоль чистого сетевого питания для AV-систем

YG-3 Консоль чистого сетевого питания для AV-систем
Консоль чистого сетевого питания для AV-систем YG-3
Консоль чистого сетевого питания для AV-систем YG-3
Консоль чистого сетевого питания для AV-систем YG-3
Консоль чистого сетевого питания для AV-систем YG-3
Консоль чистого сетевого питания для AV-систем YG-3
Консоль чистого сетевого питания для AV-систем YG-3
Артикул: av24989
Производитель: POWERGRIP
Розничная цена:По запросу

Доставка по всей России со склада в Москве

Остались вопросы? Свяжитесь с нами:

+7 (495) 134-29-44
info@audio-video.ru

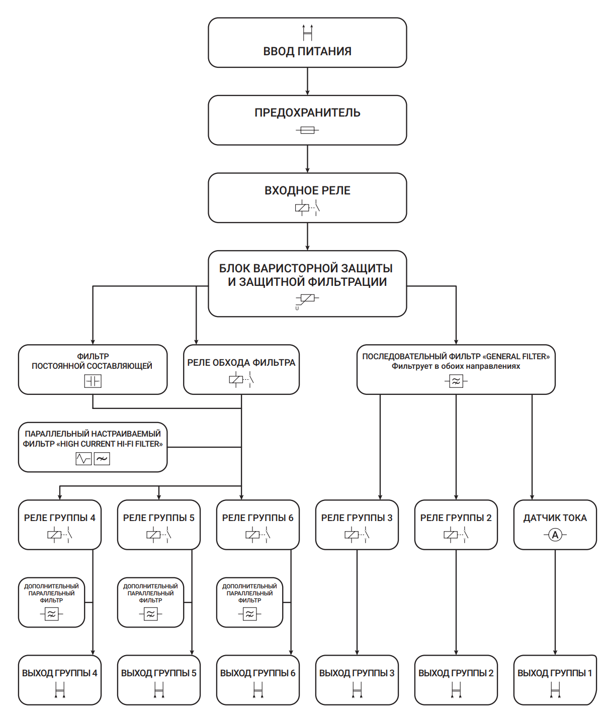
POWERGRIP YG-3 – это консоль сетевого питания, которая предназначена для обеспечения чистым, качественным, надежным и безопасным питанием 220В дорогостоящие компоненты акустических и/или видео систем классов Hi-Fi, Hi-End и Pro. Подходит для бытового и профессионального применения.

Консоль чистого сетевого питания YG-3 выполняет две основные функции:

  1. Стабилизация питания оборудования. Колебания напряжения в пределах 190 - 256В надежно гасятся блоком защиты, а если напряжение проседает ниже 190В или фиксируется скачок выше 256В, то питание автоматически отключается и также автоматически возобновляется после нормализации сетевого напряжения. Время восстановления питания не более 60 секунд.
  2. Фильтрация помех вызываемых сетевым питанием и самими приборами. Низкое сопротивление на выходе и организация системы фильтрации параллельным образом позволяют максимально эффективно справляться с указанными типами помех. Подробнее об устройстве системы фильтрации см. в руководстве по эксплуатации.

Консоль включает в себя двенадцать сетевых розеток: у 6 используется фильтр Hi-Fi High Current, к ним, без малейших потерь в качестве звука, подключается соответствующее оборудование, включая мощные усилители; для 6 остальных предусмотрен фильтр General, к нему подключают стандартное оборудование и он обеспечивает отсутствие его влияния на приборы Hi-Fi. Максимальная мощность 5750 Вт и максимальный ток 25 А достигается при подключении кабеля напрямую, без розетки; в случае стандартной эксплуатации, с использованием розеток, суммарная рабочая мощность равняется 3680 Вт, а ток 16 А.

Консолью можно управлять, для чего предусмотрено встроенное меню и сенсорный ЖК-дисплей. Дополнительно есть несколько вариантов дистанционного управления: с гаджета, через мобильное приложение, если подключить консоль в локальную сеть посредством модуля Wi Fi; проводное, через входной/выходной триггер 12В (RS-232); через ИК-порт пультом ДУ.

Стильный дизайн корпуса YG-3 и компактные габаритные размеры 156.5х440х280 мм, вес 7.6 кг. В комплекте рэковые крепления и ножки для настольной установки. Максимальное напряжение безотказной продолжительной работы в 320В. Цвет черный. В комплекте фирменный силовой кабель POWERGRIP длиной 2 метра.

Подробное описание

Блок-схема консоли чистого сетевого питания POWERGRIP YG-3


Тип: Консоль чистого сетевого питания
Назначение: для AV-приборов с питанием 220В
Количество розеток: 12, 6 с фильтром General + 6 с фильтром Hi Fi Hugh current
Максимальная мощность и ток: 3680Вт и 16А (без розетки до 5750 Вт и до 25А)
Фильтрация: High Current Hi-Fi; не ограничивает ток и не урезает динамику звучания
Индикация: ЖК-дисплей со встроенным меню, индикация настраивается
Порог защиты: Ниже 190 B и выше 256 B
Удалённое управление: Триггерный вход и выход 12В, RS232; Wi Fi через приложение; ИК-пульт ДУ
Монтаж: Настольный или RACK, рэковые крепления и ножки в комплекте
Размеры: 156.5х440х280 мм
Вес: 7.6 кг
Цвет: Черный

Дополнительно

Модуль чистого сетевого питания для AV-систем
Для питания и защиты звукового оборудования класса Hi-Fi, Hi-End и Pro. Мощность 3680 Вт, максимальный ток 16 А. 2 розетки 220В с возможностью модульного наращивания до 40. Пороги отключения питания ≤ 190В / ≥ 256В, меньшие всплески гасятся модулем. Автоматическое возобновление питания при восстановлении напряжения. Эффективная фильтрация сетевых помех, каждую розетку можно использовать для усилителя. Дистанционное управление - вход триггера 12В. Светодиодная индикация, кнопка активации. Габаритные размеры модуля 75х166.5х65 мм, вес 600 г, в комплекте рэковые крепления. Цвет серый. Рекомендуется подключать оборудование фирменными силовыми кабелями POWERGRIP.
По запросу
-+
В корзину
Стабилизатор напряжения
Мощность 3680 Вт на 16 А, 11 розеток, порог отключения ≤ 190 ± 4 В / ≥ 256 ± 4 В, Trigger in/out, RS232, вход/выход для антенны, цвет корпуса черный, размеры 440x150x185 мм, вес 10 кг.
По запросу
-+
В корзину
Стабилизатор напряжения
Мощность 3680 Вт на 16 А, 6 розеток, порог отключения ≤ 190 ± 4 В / ≥ 256 ± 4 В, Trigger in/out, RS232, цвет корпуса черный, размеры 440x80х185 мм, вес 4,8 кг.
По запросу
-+
В корзину
Консоль чистого сетевого питания для AV-систем
Для питания и защиты звукового оборудования класса Hi-Fi, Hi-End и Pro. Мощность до 5750 Вт, максимальный ток 25 А. 12 розеток 220В: 6 с фильтром General и 6 с фильтром Hi-Fi. Эффективная фильтрация сетевых помех, 6 розеток подходят для усилителя. Пороги отключения питания ≤ 190В / ≥ 256В, меньшие всплески гасятся блоком защиты. Автоматическое возобновление питания при восстановлении напряжения в течение 60 сек. Сенсорный дисплей для управления на месте, механическая кнопка полного отключения. Встроенное меню для настроек. Удаленное управление через входной/выходной триггер 12В, RS-232 или беспроводное, посредством Wi Fi модуля / ИК-пульта ДУ. Габаритные размеры модуля 156.5х440х280 мм, вес 7.6 кг, в комплекте рэковые крепления и ножки. Цвет черный. Фирменный силовой кабель POWERGRIP длиной 2 м в комплекте.
По запросу
-+
В корзину
Сетевой кабель
Кабель для обеспечения AV-устройств сетевым питанием с напряжением AC 220В. Сечение 2.5 мм², максимальный ток 16А. Разъемы Schuko и IEC-C19, длина 2 метра.
По запросу
-+
В корзину
Сетевой кабель
Кабель для обеспечения AV-устройств сетевым питанием с напряжением AC 220В. Сечение 3.3 мм², максимальный ток 16А. Разъемы Schuko и IEC-C19, длина выбирается при заказе 3 или 4 метра.
По запросу
-+
В корзину

Мы ценим вашу конфиденциальность

Мы используем файлы cookie, чтобы улучшить работу сайта, показывать персонализированную рекламу или контент и анализировать посещаемость. Продолжая использовать сайт, вы соглашаетесь на использование файлов cookie. Политика использования файлов cookie